We will be closing early at 3pm Friday 23rd for travel. Shop closed 24th for Southampton show, Barton Peveril Sixth Form College, Eastleigh, SO50 5ZA
News, Manuals & Downloads
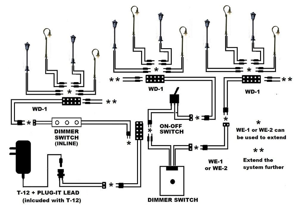
Coming from 1st September will be the PLUG-IT Lighting system. Available in N, OO and O Scale
Just arrived are these great brake vans in TT120. The first product in the SJL range and wow what beauties.
It is finally here, after several frustrating delays!
Our next videos are now available on the Channel, covering the Panel Drive and Handset Drive Modes
